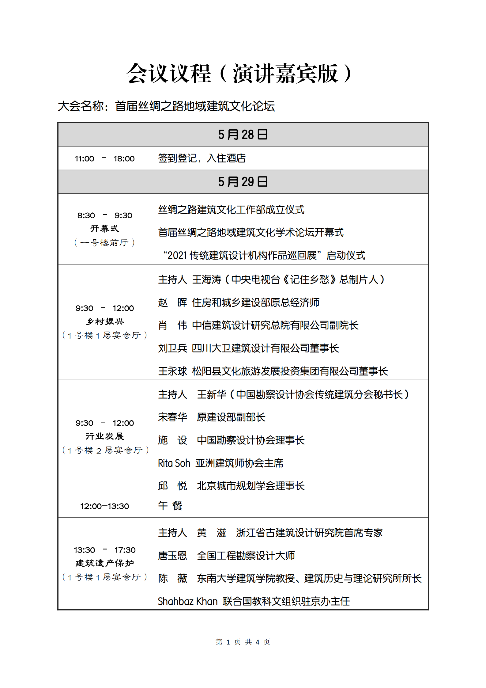
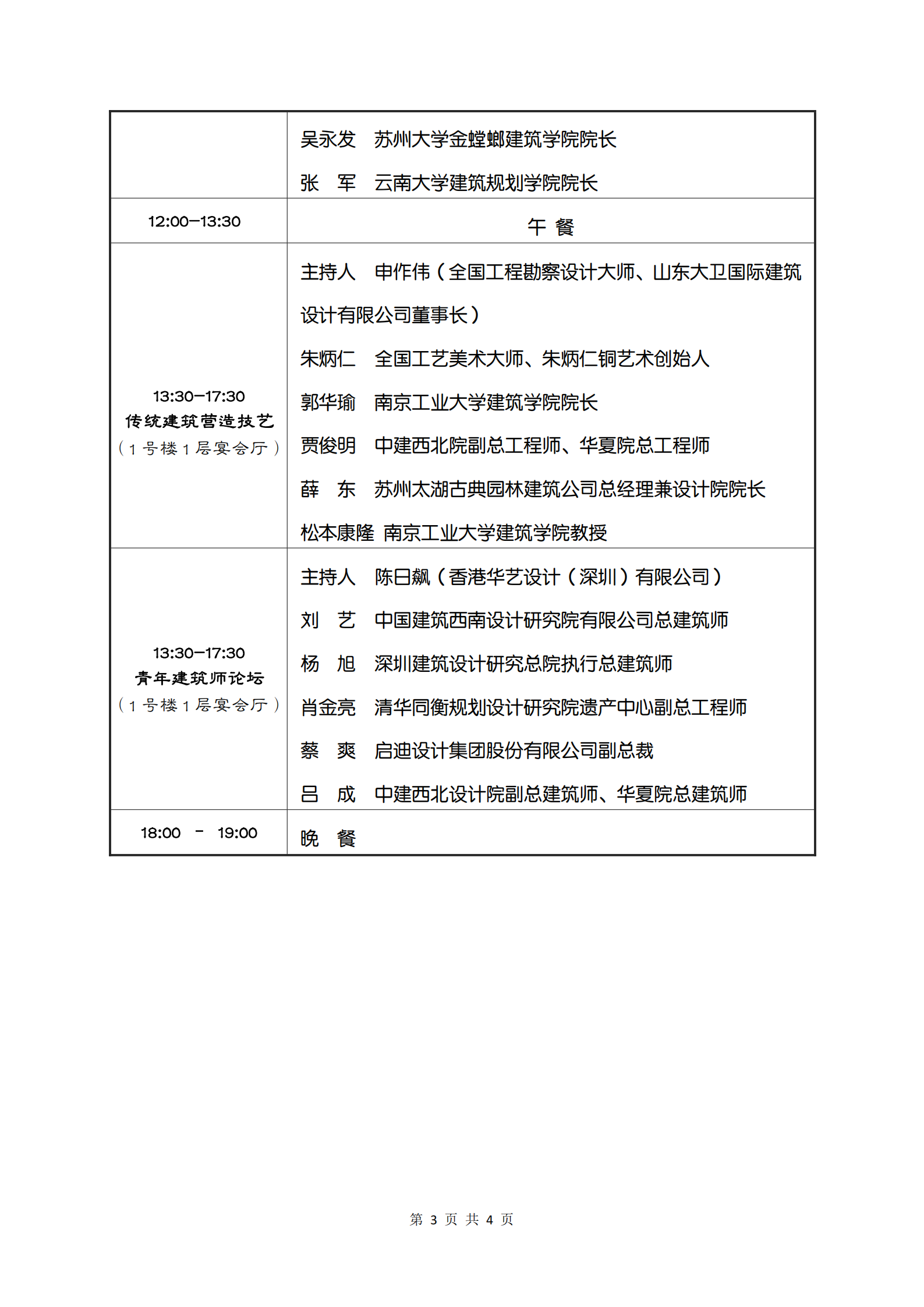
5月29日-30日在敦煌举办首届丝绸之路地域建筑文化论坛,活动由中国勘察设计协会传统建筑分会主办,18新利怎么样、甘肃省建筑设计研究院有限公司联合承办,敦煌研究院等协办。相关行业领导,多位全国工程勘察设计大师将亲临本次论坛活动现场,来自亚洲建筑师协会、联合国教科文组织、知名地产商华侨城集团、国际知名事务所扎哈·哈迪德建筑设计事务所等国内外的嘉宾也将齐聚一堂,更有全国工艺美术大师、知名高校专家学者,针对行业发展、乡村振兴等八个板块共同为观众带来为期两天的学术盛宴。
同时还将举办四场对话沙龙,以“‘一带一路’背景下的跨区域合作”等为主题,建立“青年与大师”、“高校与企业”、“大湾区与丝绸之路建筑设计界”、“徽派、荆楚、齐鲁、云南文化圈”交流的平台。
本次论坛嘉宾信息及时间安排如下(部分嘉宾及题目信息将持续更新):



